Beschreibung der Bausteine vin BUSTRA.

folgende Bausteine sind für BUSTRA vorhanden

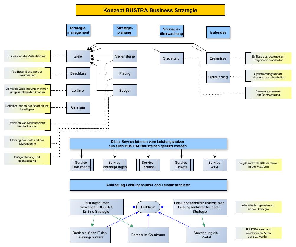
Baustein Ziele

Ziel

  • Hier werden die Ziele erfasst und gepflegt, z.B. neuer LKW, neue Maschine, neue Abteilung, neue IT, Analyse, Renovierung, ...
  • Für die Ziele gibt es in Strategie Ziel eine Beschreibung.
  • Für die Ziele gibt es in Modul Planung eine Planung aller Ziele, damit man nicht zu viel oder zu wenig plant.
  • Für die Ziele gibt es im Modul Budget die Information über Investition und Kosten, um auch diese planen zu können.
  • Für die Ziele gibt es im Programm Steuerung eine laufende Überwachung der Strategie.

Beschreibung

  • Die Zuordnung Bereiche gruppiert die Ansicht.

Daten

Folgende Daten sollten zu einem Strategieziel erfasst werden können

  • Kennung
    • Es wird jeweils eine Kennung vergeben die wie ein Link verwendet werden kann.
  • Bezeichnung
    • Jedes Ziel bekommt eine Bezeichnung.
  • Aktiv
    • es kann zwischen aktiven und inaktiven Zielen unterschieden werden.
  • Status
    • Es kann zu den Zielen bestimmt werden, ob diese Arbeiten im Entwurf, in Arbeit, erledigt etc. sind.
  • Bereich
    • Die Ziele können zu Bereichen wie Produktion, IT, Produktstrategie, Personal etc. gruppiert werden.
  • SWIKI
    • Es wird zu jedem Ziel eine SWIKI Seite angelegt, die externen Partnern zur Pflege zur Verfügung gestellt werden können.
  • Leistungsnutzer
    • Für einen Leistungsnutzer, also ein Unternehmen, das seine Strategie definieren will, wird hier der eigene Name eingetragen ,
  • Leistungsanbieter
    • Wenn ein Unternehmen zum Beispiel Steuerberater oder Unternehmensberater, also mehrere Leistungsnutzer bedient, wird hier eingetragen wer mit an diesem Ziel arbeitet.
  • CIO Element
    • Wenn die Komponente CIO im Einsatz ist, die dafür sorgt, dass man mit möglichst vielen Unternehmen gemeinsam an einem Thema arbeitet, kann hier das Element eingetragen werden, um auf die Daten gemeinsam zuzugreifen.
  • Thema
    • Mit diesem Feld können die Ziele verschiedener Themenbereiche zusammengefasst werden.
  • Anfrage
    • Für den Leistungsanbieter kann dieser für sich hier die Abwicklung einer Anfrage eines Leistungsnutzers eintragen.
  • Projekt
    • Für den Leistungsnutzer oder den Leistungsanbieter kann, wenn er die Projektverwaltung im Einsatz hat, die Zuordnung zu dem Projekt durchgeführt werden.
  • Budget
    • Zu jedem Strategieziel wird ein eigenes Budgetkonto angelegt, das hier eingetragen ist.
  • Planungspaket
    • Für die Anbindung an die Planung trägt das System hier ein Planungspaket ein und steuert das Strategieziel in die Planung ein.
  • Plan Start
    • In diesem Feld wird das Datum des geplanten Starts des Strategieziels eingetragen. Dieses Datum wird dann in die Zeitplanung und die Budgetplanung übernommen.
  • Plan Ende
    • In diesem Feld wird das Datum des geplanten Endes des Strategieziels eingetragen. Dieses Datum wird dann in die Zeitplanung und die Budgetplanung übernommen.
  • Text
    • In diesem Bereich wird das Strategieziel als Text genauer erklärt. Dieser Text wird automatisch in eine SWIKI Seite übernommen, die dann über eine rechts Störung externen Anwendern zur Verfügung gestellt werden kann.
  • Knoten
    • Hier werden alle Zusatzinformationen wie Dokumente, Excel Tabellen oder andere Knoten eingetragen, damit das Strategieziel wie eine elektronische Aktie funktionieren kann.

weitere Anwendungen

  • In dem Bereich Status Informationen können beliebig viele Statusinformationen hinterlegt werden.
  • In dem Bereich Vertriebschancen können für Leistungsanbieter die Anbindung der Kommunikation mit Leistungsnutzern verwaltet werden.
  • In dem Bereich Thema kann im Unternehmen der Bereich Strategie sowie andere Bereiche zu Themen gruppiert werden.
  • In dem Bereich CIO Norm kann auf Daten aus den Norm zugegriffen werden, um das Rad nicht immer wieder neu zu erfinden.
  • In dem Bereich Dokumente können beliebige Dokumente hinterlegt werden.
  • In dem Bereich Ereignisse kann eingestellt werden wer informiert werden soll wenn sich etwas an den Strategiezielen ändert.
  • In dem Bereich SWIKI können Informationen unabhängig von den Strategie-Zieldaten in Ansichten zusammengefasst werden, um Externen eine Übersicht freischalten zu können.

Baustein Ereignisse

Ziel

  • Ereignisse, die die Strategie beinflussen, werden hier erfasst oder werden einem Strategie Ziel zugeordnet.

Beschreibung

  • Ereignisse müssen erfasst werden können, auch wenn kein Ziel oder Bereich vorhanden ist.

Daten

  • Kennung
    • Es wird jeweils eine Kennung vergeben, die wie ein Link verwendet werden kann.
  • Bezeichnung
    • Jedes Ereignis bekommt eine Bezeichnung.
  • Aktiv
    • Es kann zwischen aktiven und inaktiven Ereignisen unterschieden werden.
  • Status
    • Es kann zu den Ereignissen bestimmt werden, ob diese im Entwurf, in Arbeit, erledigt oder ähnliches sind.
  • Ziel
    • Hier kann dieses Ereignis einem Ziel zugeordnet werden.
  • SWS
    • die Informationen werden in einer SWIKI Seite abgestellt, die externe Anwender nach Bedarf einsehen können.
  • Auslöser
    • Hier ist erfasst was dieses Ereignis ausgelöst hat.
  • Lage
    • Hier kann erfasst werden welche Wirkung dieses Ereignis auf das Unternehmen hat.
  • Probleme
    • Hier wird erfasst welche Probleme durch das Ereignis entstehen.
  • Lösungen
    • Hier werden die Lösungen erfasst.
  • Beschluss
    • Hier wird dokumentiert, ob die Entscheidung als Folge des Ereignisses festgelegt wird.
  • Ergebniss
    • Einige Zeit später wird hier bewertet, welches Ergebnis durch den Beschluss erreicht werden konnte.

weitere Anwendungen

  • In dem Bereich Status Informationen können beliebig viele Statusinformationen hinterlegt werden.
  • In dem Bereich Dokumente können beliebige Dokumente hinterlegt werden.
  • In dem Bereich Ereignisse kann eingestellt werden, wer informiert werden soll wenn sich etwas an den Strategiezielen ändert.
  • In dem Bereich SWIKI können Informationen unabhängig von den Strategie-Zieldaten in Ansichten zusammengefasst werden, um Externen eine Übersicht freischalten zu können.

Baustein Meilenstein

Ziel

  • Hier werden Meilensteine definiert, die zur Überwachung der Erreichung der Ziele notwendig sind.

Beschreibung

Es können die Meilensteine einzeln angelegt und gepflegt werden.

Daten

  • Kennung
    • Es wird jeweils eine Kennung vergeben, die wie ein Link verwendet werden kann.
  • Bezeichnung
    • Jeder Meilenstein bekommt eine Bezeichnung.
  • Aktiv
    • Es kann zwischen aktiven und inaktiven Meilsensteinen unterschieden werden.
  • Status
    • Es kann zu den Meilensteinen bestimmt werden, ob diese im Entwurf, in Arbeit, erledigt oder ähnliches sind.
  • Ziel
    • Hier kann dieses Ereignis einem Ziel zugeordnet werden.
  • SWS
    • Die Informationen werden in einer SWIKI Seite abgestellt, die externe Anwender nach Bedarf einsehen können.
  • Planungspaket
    • Jeder Meilenstein legt für die Planung ein Planungspaket an.
  • Plandatum
    • Hier wird das Datum für den Meilenstein erfasst.
  • Text
    • Hier kann der Meilenstein genauer beschrieben werden.

weitere Anwendungen

  • In dem Bereich Status Informationen können beliebig viele Statusinformationen hinterlegt werden.
  • In dem Bereich Vertriebschancen können für Leistungsanbieter die Anbindungen der Kommunikation mit Leistungsnutzern verwaltet werden.
  • In dem Bereich Dokumente können beliebige Dokumente hinterlegt werden.
  • In dem Bereich SWIKI können die Informationen unabhängig von den Strategie-Zieldaten in Ansichten zusammengefasst werden, um Externen eine Übersicht freischalten zu können.

Baustein Leitlinien

Ziel

  • Es sollen Leitlinien für das Unternehmen entstehen, die dann über SWIKI Ansichten an die verschiedenen Bereiche verteilt werden können.
  • Sokönnen Leitlinien zentral bearbeitet und gepflegt werden und digital von den verschiedenen Bereichen, ob intern oder extern, konsumiert werden.

Beschreibung

Es werden hier je Leitlinie ein Datensatz erfasst und über SWIKI die Ausarbeitung der Informationen erzeugt.

Daten

  • Kennung
    • Es wird jeweils eine Kennung vergeben, die wie ein Link verwendet werden kann.
  • Bezeichnung
    • Jede Leitlinie bekommt eine Bezeichnung.
  • Aktiv
    • Es kann zwischen Aktiven und inaktiven Leitlinien unterschieden werden.
  • Status
    • Es kann zu den Leitlinie bestimmt werden, ob diese im Entwurf, in Arbeit, erledigt oder ähnliches sind.
  • Gruppe
    • Die Leitlinien können zu Gruppen zusammengefasst werden.
  • SWIKI
    • Es wird zu jeder Leitlinie eine SWIKI Seite erzeugt, die im Unternehmen oder bei externen Anwendern angezeigt werden kann.
  • Text
    • Es kann der Text zur Leitlinie erfasst werden, der automatisch eine SWKI Seite erzeugt.

weitere Anwendungen

  • In dem Bereich Status Informationen können beliebig viele Statusinformationen hinterlegt werden.
  • In dem Bereich Dokumente können beliebige Dokumente hinterlegt werden.
  • In dem Bereich Ereignisse kann eingestellt werden, wer informiert werden soll wenn sich etwas an den Strategiezielen ändert.
  • In dem Bereich SWIKI können Informationen unabhängig von den Strategie-Zieldaten in Ansichten zusammengefasst werden, um Externen eine Übersicht freischalten zu können.

Baustein Beschluss

Ziel

Mit dem Baustein Beschluss soll die Strategie um die Beschlüsse ergänzt werden, die dann intern oder extern verwendet werden können.

Beschreibung

Es werden die Beschlüsse hinterlegt und alle dazugehörigen Informationen.

Daten

  • Kennung
    • Es wird jeweils eine Kennung vergeben, die wie ein Link verwendet werden kann.
  • Bezeichnung
    • Jeder Beschluss bekommt eine Bezeichnung.
  • Aktiv
    • Es kann zwischen aktiven und inaktiven Beschlüssen unterschieden werden.
  • Status
    • Es kann zu dem Beschluss bestimmt werden, ob dieser Entwurf gültig oder ungültig ist.
  • Ziel
    • Hier kann dieses Ereignis einem Ziel zugeordnet werden.
  • SWS
    • Die Informationen werden in einer SWIKI Seite abgestellt, die externe Anwender nach Bedarf einsehen können.

weitere Anwendungen

  • In dem Bereich Status Informationen können beliebig viele Statusinformationen hinterlegt werden.
  • In dem Bereich Vertriebschancen kann für Leistungsanbieter die Anbindung der Kommunikation mit Leistungsnutzern verwaltet werden.
  • In dem Bereich Dokumente können beliebige Dokumente hinterlegt werden.
  • In dem Bereich SWIKI können Informationen unabhängig von den Strategie-Zieldaten in Ansichten zusammengefasst werden, um Externen eine Übersicht freischalten zu können.

Baustein Optimierung

Ziel

  • Hier werden Erfahrungen und Fehler erfasst, die verbessert weden sollen.
  • Die Erfassung muss so einfach wie möglich sein.

Beschreibung

  • Optimierungen müssen erfasst werden können, auch wenn kein Ziel oder Bereich vorhanden ist.

Daten

Folgende Daten sollten zu einem Strategieziel erfasst werden können:

  • Kennung
    • Es wird jeweils eine Kennung vergeben, die wie ein Link verwendet werden kann.
  • Bezeichnung
    • Jede Optiomierung bekommt eine Bezeichnung.
  • Aktiv
    • Es kann zwischen aktiven und inaktiven Optimierungen unterschieden werden.
  • Status
    • Es kann zu den Optimierungen bestimmt werden, ob diese im Entwurf, in Arbeit, erledigt oder ähnliches sind.
  • Ziel
    • Hier kann diese Optimierung einem Ziel zugeordnet werden.
  • SWS
    • die Informationen werden in einer SWIKI Seite abgestellt, die externe Anwender nach Bedarf einsehen können.
  • Auslöser
    • Hier ist erfasst was diese Optimierung ausgelöst hat.
  • Lage
    • Hier kann erfasst werden, welche Wirkung die Optimierung auf das Unternehmen hat.
  • Probleme
    • Hier wird erfasst, welche Probleme durch die Optimierung entstehen.
  • Lösungen
    • Hier werden die Lösungen erfasst.
  • Beschluss
    • Hier wird dokumentiert welche Entscheidung als Folge der Optimierung festgelegt wird.
  • Ergebniss
    • Einige Zeit später wird hier bewertet, welche Optimierung durch den Beschluss erreicht werden konnte.

weitere Anwendungen

  • In dem Bereich Status Informationen können beliebig viele Statusinformationen hinterlegt werden.
  • In dem Bereich Dokumente können beliebige Dokumente hinterlegt werden.
  • In dem Bereich Ereignisse kann eingestellt werden, wer informiert werden soll wenn sich etwas an den Strategiezielen ändert.
  • In dem Bereich SWIKI können Informationen unabhängig von den Strategie-Zieldaten in Ansichten zusammengefasst werden, um Externen eine Übersicht freischalten zu können.

Baustein Steuerung

Ziel

  • Es muss immer wieder in Steuerungsterminen eine Kontrolle durchgeführt werden.

Beschreibung

  • Das Programm muss auch ohne Nutzung von TER funktionieren.

Daten

  • Kennung
    • Es wird jeweils eine Kennung vergeben, die wie ein Link verwendet werden kann.
  • Bezeichnung
    • Jedes Ereignis bekommt eine Bezeichnung.
  • Aktiv
    • es kann zwischen aktiven und inaktiven Ereignissen unterschieden werden.
  • Status
    • Es kann zu den Ereignissen bestimmt werden, ob dieser im Entwurf, in Arbeit, erledigt oder ähnliches sind.
  • Ziel
    • Hier kann dieses Ereignis einem Ziel zugeordnet werden.
  • Termin
    • Hier kann ein Termin zugeordnet werden, wenn mit dem Modul Termine gearbeitet wird.

weitere Anwendungen

  • In dem Bereich Status Informationen können beliebig viele Statusinformationen hinterlegt werden.
  • In dem Bereich Dokumente können beliebige Dokumente hinterlegt werden.
  • In dem Bereich Ereignisse kann eingestellt werden wer informiert werden soll wenn sich etwas an den Strategiezielen ändert.
  • In dem Bereich SWIKI können Informationen unabhängig von den Strategie-Zieldaten in Ansichten zusammengefasst werden, um Externen eine Übersicht freischalten zu können.

Baustein Beschlussart

In diesem Baustein können Beschluss-Arten festgelegt werden, um die Beschlüsse zu Gruppen zusammenzustellen. Zum Beispiel Kunden Rabatt regeln, Lieferanten Rabatt regeln, Planungsbeschlüsse, Budgetbeschlüsse oder ähnliches.


Baustein Beteiligte

Ziel

Hier werden die Personen angelegt, die an der Strategie arbeiten.

Beschreibung

Über diesen Baustein kann definiert werden, welche externen Berater Informationen einsehen und pflegen können.

Daten

  • Kennung
    • Es wird jeweils eine Kennung vergeben, die wie ein Link verwendet werden kann.
  • Bezeichnung
    • Jeder Beteiligte bekommt eine Bezeichnung.
  • Aktiv
    • Es kann zwischen aktiven und inaktiven Beteiligten unterschieden werden.

Baustein Bereiche

Ziel

  • Für Unternehemen müssen die Ansichten nach Bereichen getrennt werden .
  • Zum Beispiel IT, Fertigung, Vertrieb ...
  • Diese Bereiche werden hier angelegt.

Beschreibung

  • Zu jedem Bereich wird eine SWA erzeugt.

Daten

  • Kennung
    • Es wird jeweils eine Kennung vergeben, die wie ein Link verwendet werden kann.
  • Bezeichnung
    • Jedes Ereignis bekommt eine Bezeichnung.
  • Aktiv
    • Es kann zwischen aktiven und inaktiven Ereignissen unterschieden werden.
  • Status
    • Es kann zu den Ereignissen bestimmt werden, ob dieser im Entwurf, in Arbeit, erledigt oder ähnliches sind.
  • Ziel
    • Hier kann dieses Ereignis einem Ziel zugeordnet werden.
  • SWS
    • Die Informationen werden in einer SWIKI Seite abgestellt, die externe Anwender nach Bedarf einsehen können.
  • SWA Ansicht Bereich
    • Es wird für jeden Bereich eine eigene SWIKI Ansicht mit allen Informationen zu diesem Bereich angelegt. Diese Ansicht kann über die Rechtesteuerung dann intern oder an externe Personen freigeschaltet werden.
  • SWS Einleitung Bereich
    • Zu jedem Bereich kann eine Einladung erfasst werden, die dann in der SWIKI Ansicht als erstes steht um zu erklären, warum diese Ansicht vorhanden ist.
  • SWA Ansicht Planung
    • Zu jedem Bereich kann eine Planungsansicht angelegt werden und jeder Bereich einzeln geplant werden. Diese Planungsansicht kann dann intern und extern zur Ansicht zur Verfügung gestellt werden.

weitere Anwendungen

  • In dem Bereich Status Informationen können beliebig viele Statusinformationen hinterlegt werden.
  • In dem Bereich SWIKI können Informationen unabhängig von den Strategie-Zieldaten in Ansichten zusammengefasst werden, um Externen eine Übersicht freischalten zu können.

Baustein Infocenter

Ziel

  • Es sollen in einem Infocenter Informationen ohne Programmwechsel angezeight und bearbeitet weden können.

Beschreibung

  • Wenn möglich sollen die Daten als Liste angezeigt werden.

Filter

  • Ziel
  • Beteiligter
  • Aktiv / Inaktiv

Zeilenarten

  • Ziele
  • Ereignisse
  • Meilensteine
  • Leitlinien
  • Beschlüsse
  • Optimierungen
  • Steuerung

Funktionen

  • Bei jedem Thema den Datenstatus aufrufen können.
  • Bei jedem Thema Statusinformation neu erfassen können.
  • Bei jedem Thema Statusinformation verbinden können.
  • Jedes Thema im Makierungsspeicher eintragen.

Kontaktieren Sie uns:

Ihr Nachricht wurde erfolgreich versendet!
Beim Versand Ihrer Nachricht ist ein Fehler aufgetreten.